Porsche працює над новим гібридним силовим агрегатом, який може змінити уявлення про спортивні автомобілі з електрифікацією. Компанія запатентувала інноваційну систему з використанням надкомпактних осьових електродвигунів, які дозволяють зробити гібриди легшими, ефективнішими та значно потужнішими.
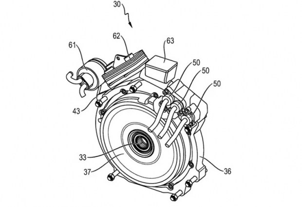
Патент, виявлений виданням CarBuzz у базі Всесвітньої організації інтелектуальної власності (WIPO), описує силову установку, де надтонкий осьовий електродвигун встановлено між бензиновим двигуном і коробкою передач. Завдяки своїй дископодібній формі, такий двигун займає мінімум місця - у деяких конфігураціях його товщина становить лише 8 сантиметрів.

Така компоновка дає змогу встановити електромотор без зміни габаритів силового агрегату, що особливо важливо для моделей з класичним компонуванням, таких як 911, де двигун розташований позаду.
На відміну від звичних радіальних електродвигунів, осьові системи легші, ефективніші та генерують менше тепла. Крім того, Porsche розробила спеціальну систему охолодження - у патенті йдеться про «чашоподібну камеру», яка охолоджує і ДВЗ, і електродвигун одночасно.
Над технологією працює компанія Yasa, відома своїми високопродуктивними електромоторами, які вже використовують Ferrari SF90 та Lamborghini Revuelto. Один такий двигун може видавати понад 470 кінських сил і 800 Нм крутного моменту - і це при мінімальних розмірах.

Якщо Porsche інтегрує подібний двигун у свої майбутні моделі, наприклад у 911 GT2 або гіперкар, що прийде на зміну 918 Spyder, сумарна потужність може сягнути 800-900 к.с. Для порівняння, нинішній 911 Carrera GTS Hybrid має електродвигун на 54 к.с. і загальну віддачу системи 532 к.с. Тож потенційне зростання виглядає колосальним.
Згідно з патентом, електромотор працюватиме через коробку передач PDK з подвійним зчепленням, передаючи потужність на задню або всі чотири осі залежно від моделі. Використання осьового двигуна не лише підвищить продуктивність, а й зменшить вагу, покращуючи баланс та керованість - ключові риси, за які цінують Porsche.
